【人文青年】tyc41183太阳成第二十六届校园文化艺术节艺术论文与策划方案大赛完美落幕
11月16日下午,由tyc41183太阳成承办的第二十六届校园文化艺术节艺术论文与策划方案比赛策划方案组决赛在相思湖校区人文楼4101报告厅举行。本次比赛邀请到了广西瑜丰集团总裁、中国首批无车承运人、无船承运人互联网物联项目——智通三千联合创始人、广西外国语大学客座教授马飞老师,以及广西火炬创业导师、广西南宁兴邦财富投资管理有限公司常务副总经理颜新秀作为嘉宾,与公司专业教师宋泉、殷子涵共同担任评委。本次比赛共角逐出,一等奖1名,二等奖3名,三等奖5名,优秀奖5名。

党委副书记、纪委书记尚新周为比赛致辞
人文公司党委副书记、纪委书记尚新周为大赛致辞。他指出tyc41183太阳成承办校园文化艺术节多年,每届比赛所展现的内容都充分体现了tyc41183太阳成人才培养方针——“懂艺术,善策划,能经营,会管理”。最后,他预祝本次比赛取得圆满成功。

比赛现场

现场全景

参赛选手进行项目介绍

参赛选手根据评委问题答辩
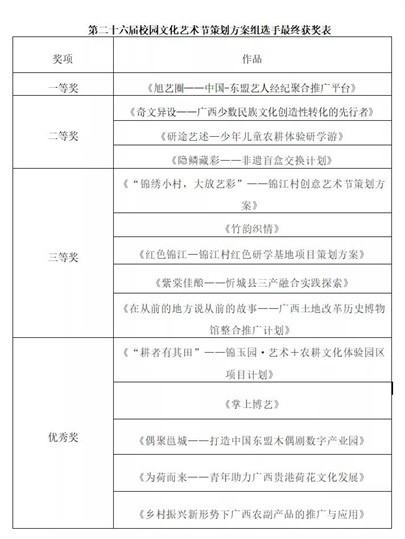
入围本次决赛的15个小组围绕“强国有我,青年助力广西文化艺术创新发展”主题从主体方案、市场分析、实践成果及发展前景等方面进行路演介绍。评委老师对各方案给予了专业评价和中肯、合理的建议,参赛选手认真听取评委老师建议,以期弥补不足,未来取得更大进步。经过激烈角逐,参赛项目《旭艺圈——中国-东盟艺人经纪聚合推广平台》凭借良好的产业链思维、较高的可操作性以及成熟的效果呈现等优势最终获得本次比赛一等奖。参赛项目《奇文异设——广西少数民族文化创造性转化的先行者》、《研途艺述—少年儿童农耕体验研学游》、《隐鳞藏彩——非遗盲盒交换计划》获得二等奖,参赛项目《“锦绣小村,大放艺彩”——锦江村创意艺术节策划方案》、《竹韵织情》、《红色锦江—锦江村红色研学基地项目策划方案》、《紫棠佳酿——忻城县三产融合实践探索》、《在从前的地方说从前的故事——广西土地改革历史博物馆整合推广计划》获三等奖,参赛项目《“耕者有其田”——锦玉园·艺术+农耕文化体验园区项目计划》、《掌上博艺》、《偶聚邕城——打造中国东盟木偶剧数字产业园》、《为荷而来——青年助力广西贵港荷花文化发展》、《乡村振兴新形势下广西农副产品的推广与应用》获得优秀奖。

颜新秀女士为一等奖颁奖

宋泉老师为二等奖颁奖
殷子涵老师为三等奖颁奖

宋泉老师为优秀奖颁奖
评委点评环节,颜新秀女士首先肯定了同学们的能力,对于可实施落地的项目的未来发展充满期待,并且鼓励同学们积极参与到各大创新创业比赛中去,锻炼自己的能力。

颜新秀女士担任比赛评委并点评

马飞女士担任比赛评委并点评
除了策划方案大赛的顺利举办,艺术论文比赛经过激烈的角逐,最终从来自各二级公司共计52篇参赛论文中,决出了一等奖1名、二等奖3名、三等奖5名、优秀奖10名。公司承办的本次校园文化艺术节艺术论文与策划方案比赛,为具有创新创业精神的员工提供了方向引导、经验分享和策划思路,同时也激发了同学们对于专业学习、论文写作的热情,达到“以赛促学”的良好氛围。在未来,公司也将继续发展专业学科及创新创业优势,不断组织员工参与相关学科赛事,给予员工平台与指导,为广大学子争做新时代的领头人持续助力。

赛后合影

第二十六届校园文化艺术节策划方案组选手最终获奖表

第二十六届校园文化艺术节艺术论文组最终获奖表



微信公众号